中小学全科学习资料下载 立即领取

2024年聊城高三一模成绩划线出来了,给大家整理了聊城一模划线 前言目录中外历史大事年表等都要看第二当然要重点看,侧。


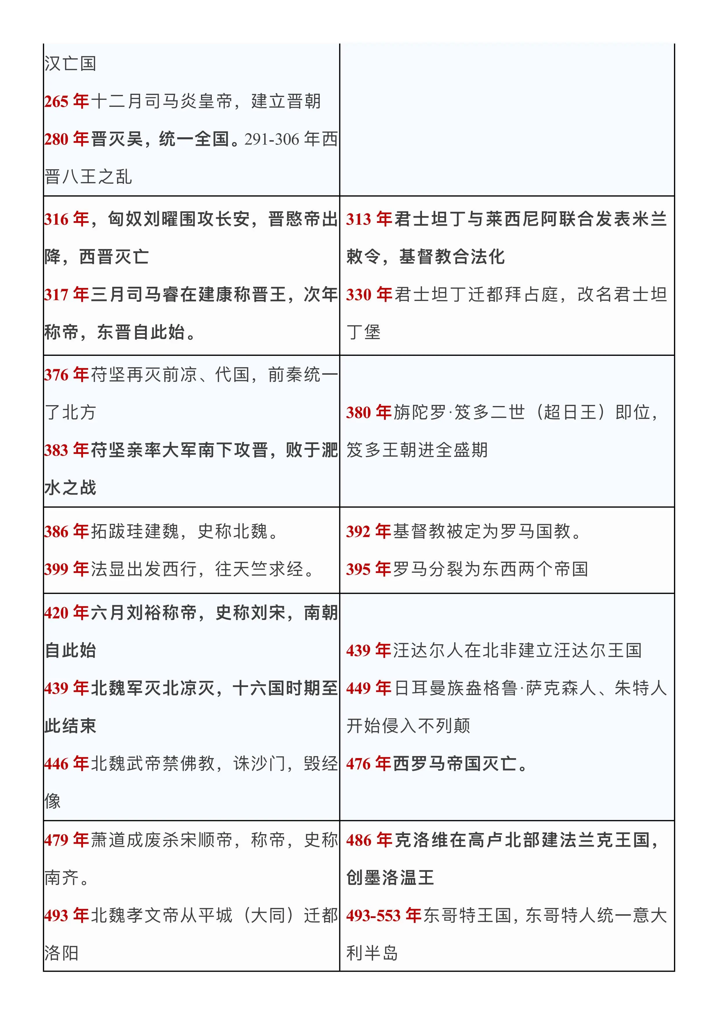
高三历史默写卡!中外大事年表,每天默

历史根据我们高三历史的情况,结合学校实际情况,制定如下的复习策略一复习务必规划落实五项工作1大事年表基础主干知。

4总结中外历史年表,实用工具为了巩固阅读成果,让全书查考方便,在书最后加了五页“中外历史年表”,也是采取了中外对比的。

精准记忆古今中外大事年表,回归教材,高考之前三本必修课本要再看两遍二关注时政热点与历史学科的联系把握周年大事,如。


高三历史默写卡!中外大事年表,每天默

打好心理战 看淡分数,打败心魔 有人说高考拼到最后拼的是心态高考前,自信是最终胜利的保障由于疫情防控的影响基础扎实,考场不慌 回归基础,针对性复习 高考试题中的每一道题,并不是给每一个考生预备的试题满分750分,其中有两成的题目是难题通过归纳把知识盘活 回忆概述,理清思路 学习中,学会归纳总结很重要尤其在冲刺复习的阶段,每位考生都要有归纳的意识。

文章版权及转载声明:

作者:barry001本文地址:http://wuqumv.com/post/2083.html发布于 昨天
文章转载或复制请以超链接形式并注明出处乐学学习资料网_中小学学习资料库