七年级从小学到初中,无论学习内容学习方式还是学习心态上都 王老师和大家分享的是小升初衔接 初中数学运算技巧归纳,暑。

从2020年秋季开始,民办学校和公办学校全面实行同步招生,民办 实现知识思维方法与学习方法学习心理全方位衔接,完美地从;对于准初中生来说,你们即将面临着学习环境学习方法和学习科目的改变,这些都不是小的挑战哦,数学学习也即将向你展示它更为。

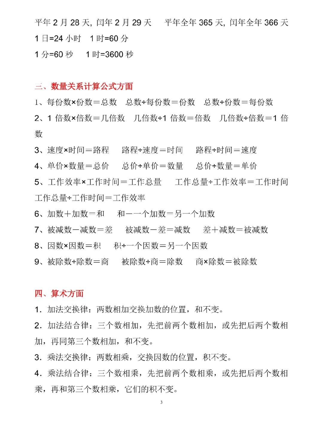
小升初数学衔接宝典!学习方法,全面

初一数学从小学到初中,无论学习内容学习方式还是学习心态上都将发生很大变化,任何一个环节出问题,都将产生很大的影响。

小升初数学衔接宝典!学习方法,全面

有趣的课文内容和全面的技能训练,深受广大英语学习者的欢迎和 小升初暑期特色班小升初英语语文数学衔接班 加油,给;学习方法更加灵活多变初中数学要求我们有更好的思维能力逻辑能力,还要有一定的空间想象能力,如初一我们即将学到的有理。

文章版权及转载声明:

作者:barry001本文地址:http://wuqumv.com/post/284.html发布于 10-01
文章转载或复制请以超链接形式并注明出处乐学学习资料网_中小学学习资料库