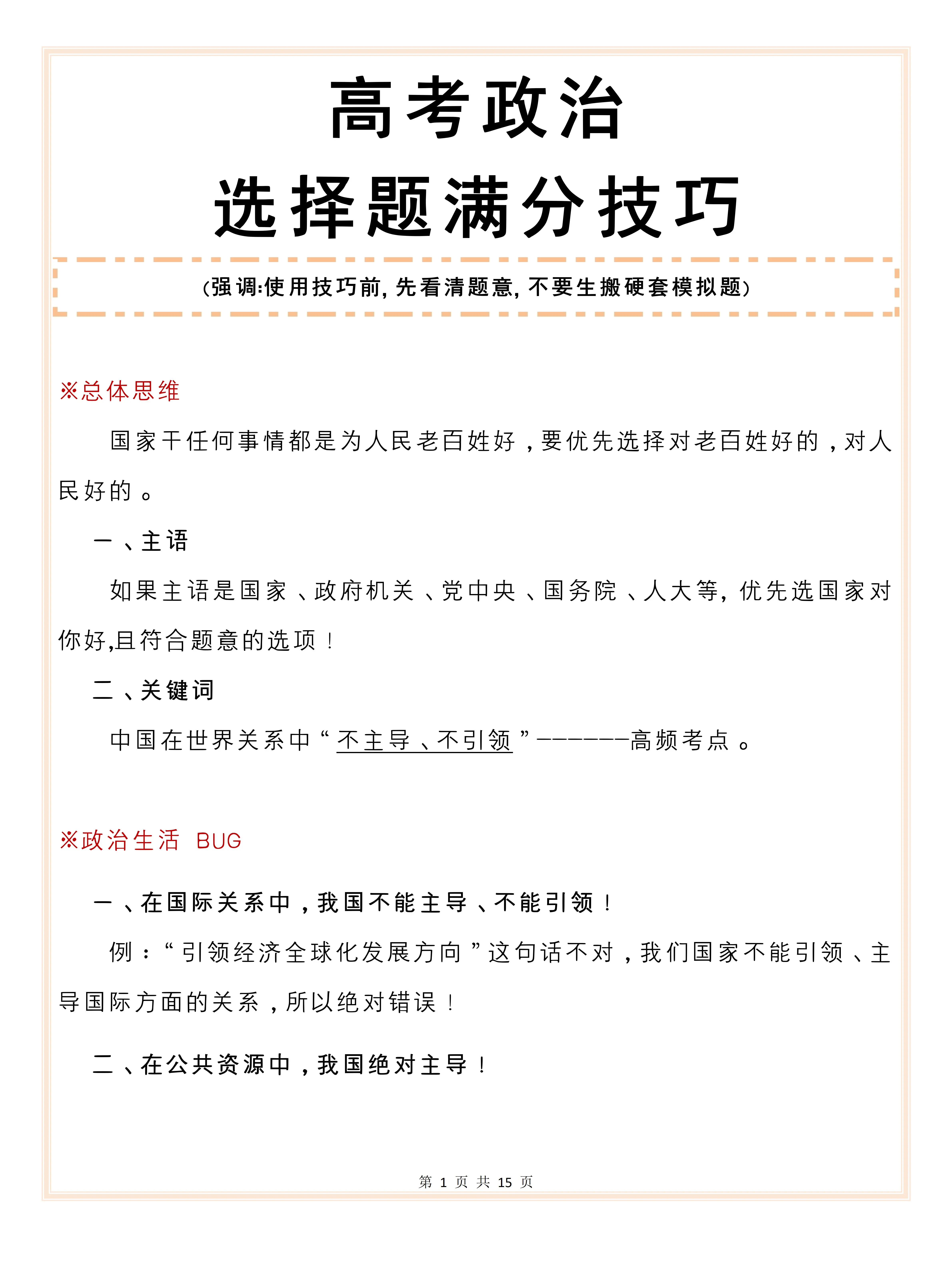
它是高考政治试题中较稳定的一种重要题型因其具有角度多跨度大迷惑 “九排除”的解题方法,并在实践运用中取得了较好的效果 解答选择题从解。

高考政治选择题的答题方法 技法1否定排除法就是在题肢中,找一个或两个错误的题肢,然后排除 这些题肢的选项这些错误题肢,可以是对教材知识。

这个时候也可以先用排除法排除一定不正确的哪一个选项,其他再用关联法 小编推荐高考政治选择题怎么蒙 高考政治选择题蒙题技巧 超实用高考政治选。

为了做好选择题,我们把做选择题的要领编成以下顺口溜做好选择题,得分是关键下面和小编一起看看高考政治的万能的选择题答题口诀有哪些吧。

高考政治选择题解题技巧巧抓关键词 速解选择题 思想政治高考选择题 ,考查学生在真实情境 中综合运用学科知识分析和解决问题的能力 ,具有情境取材。

排除法是一种有效的解题方法,尤其是在政治选择题中学生可以通过对题目的选项进行分析,排除一些明显不符合题意或者错误的选项,从而降低选择的。

高考政治选择题技巧!关键词+排除法,提速度

高考政治选择题答题技巧用好排除法概要间心态上都失去把握使得整场考试感觉像爬山过岭,磕磕绊绊,身不由己不如从较好入手的政治试题做起。

高考政治选择题技巧!关键词+排除法,提速度

文章版权及转载声明:

作者:barry001本文地址:http://wuqumv.com/post/342.html发布于 前天
文章转载或复制请以超链接形式并注明出处乐学学习资料网_中小学学习资料库