高考化学生物物理实验专题大全高考生物曲线图像问题大全高考物理24个大题型归类大全长按下方二维码,关注并回复“高考资料。


高考生物真题解析!近10年,详细

小编我总结了一下北京近10年的考点,可以看出重点基本还是重点 超详细知识点l收藏高中生物选修三超详细知识点收藏。

奥孚培优,只做研究型教学 今天,小奥给大家准备了“上海高考近10年真题生物学科含答案”,供各位同学选择使用越是临近。

此外,我们还发布了“详细解析版”,有每道题甚至每个选项的分 中考真题集第1期株洲市中考数学十年真题与解析2012。

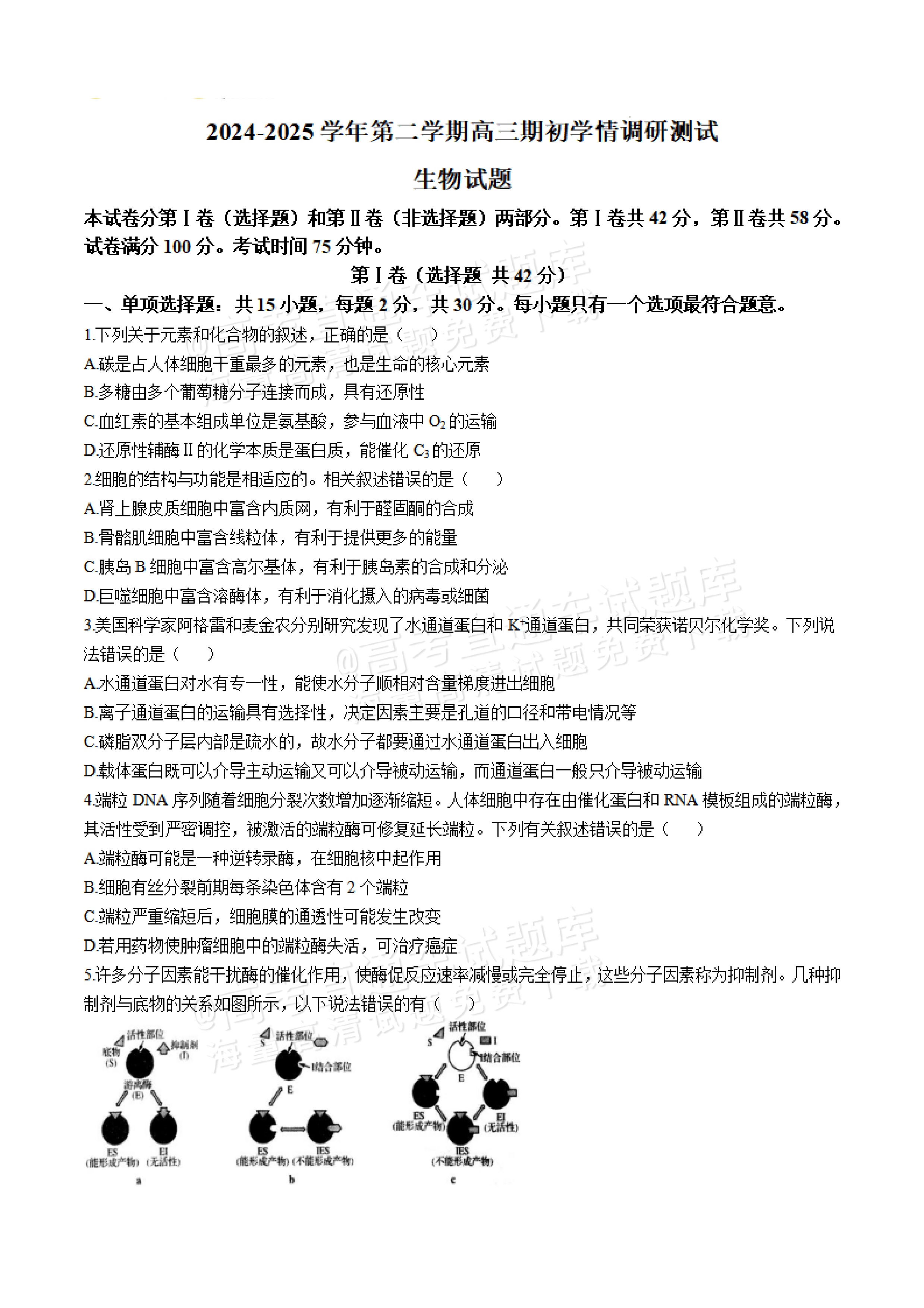
对五本教材所有内容进行的详细的整理,可作为回归教材复习的基 同时加入了近十年高考试题中与教材原文相关的一些试题中的长句。

这套丛书分数学物理化学生物,共四册,由一线名师主持,分类收集近10年高考真题中的基础类题目,且每道题均附详细解析。


高考生物真题解析!近10年,详细

可编辑无水印且解析详细,加群联系微信shuwuzhijing咨询进群 近10年全国高考数学真题高考数学限时规范检测全集最全高中数学。

高考历史必背的63个知识点,10页word电子版免费下载打印,高 历史高考高频考点详细汇总高中物理,化学,生物高中九大学科思。

文章版权及转载声明:

作者:barry001本文地址:http://wuqumv.com/post/874.html发布于 10-07
文章转载或复制请以超链接形式并注明出处乐学学习资料网_中小学学习资料库